今年会官方网站
加入收藏
首页
今年会官网
学院简介
历史沿革
校园文化
学校领导
组织机构
新闻中心
时政要闻
学院要闻
院部动态
媒体关注
通知公告
人才培养
教学科研
培训鉴定
招生就业
招生信息网
就业信息网
录取查询
专题专栏
清廉学校建设
公共服务
组织机构
党政办公室
党群工作部(工会、团委)
组织人力资源部
纪检室
资产财务部
教学管理部
培训发展中心
工匠培育中心
安全综合服务中心
部门职责
部门成员
部门信息
机电工程学院
文理学院
建筑工程学院
资源与环境学院
思想政治理论课教学研究部(通识教育学院)
部门信息
首页
>
组织机构
>
安全综合服务中心
>
部门信息
> 正文
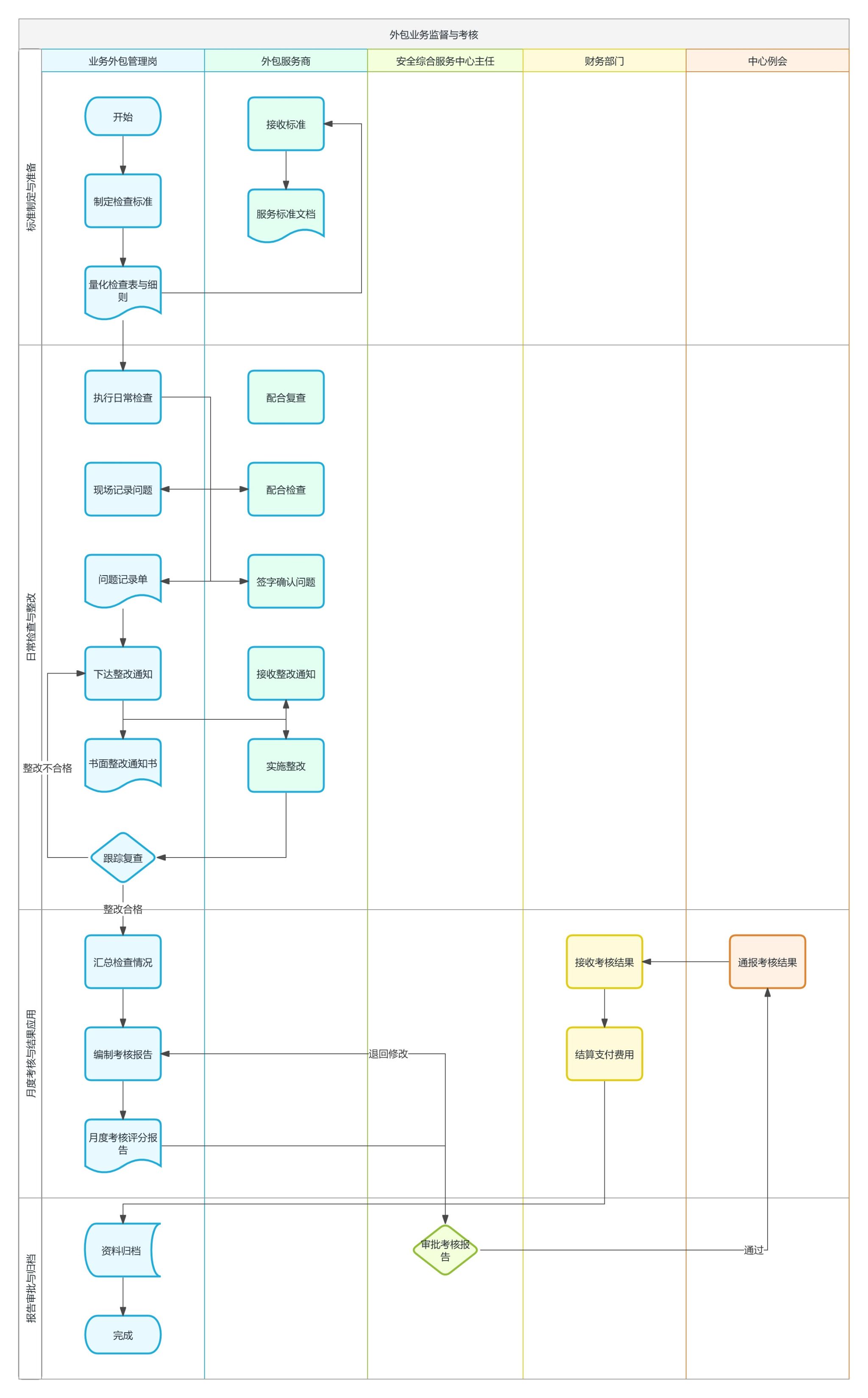
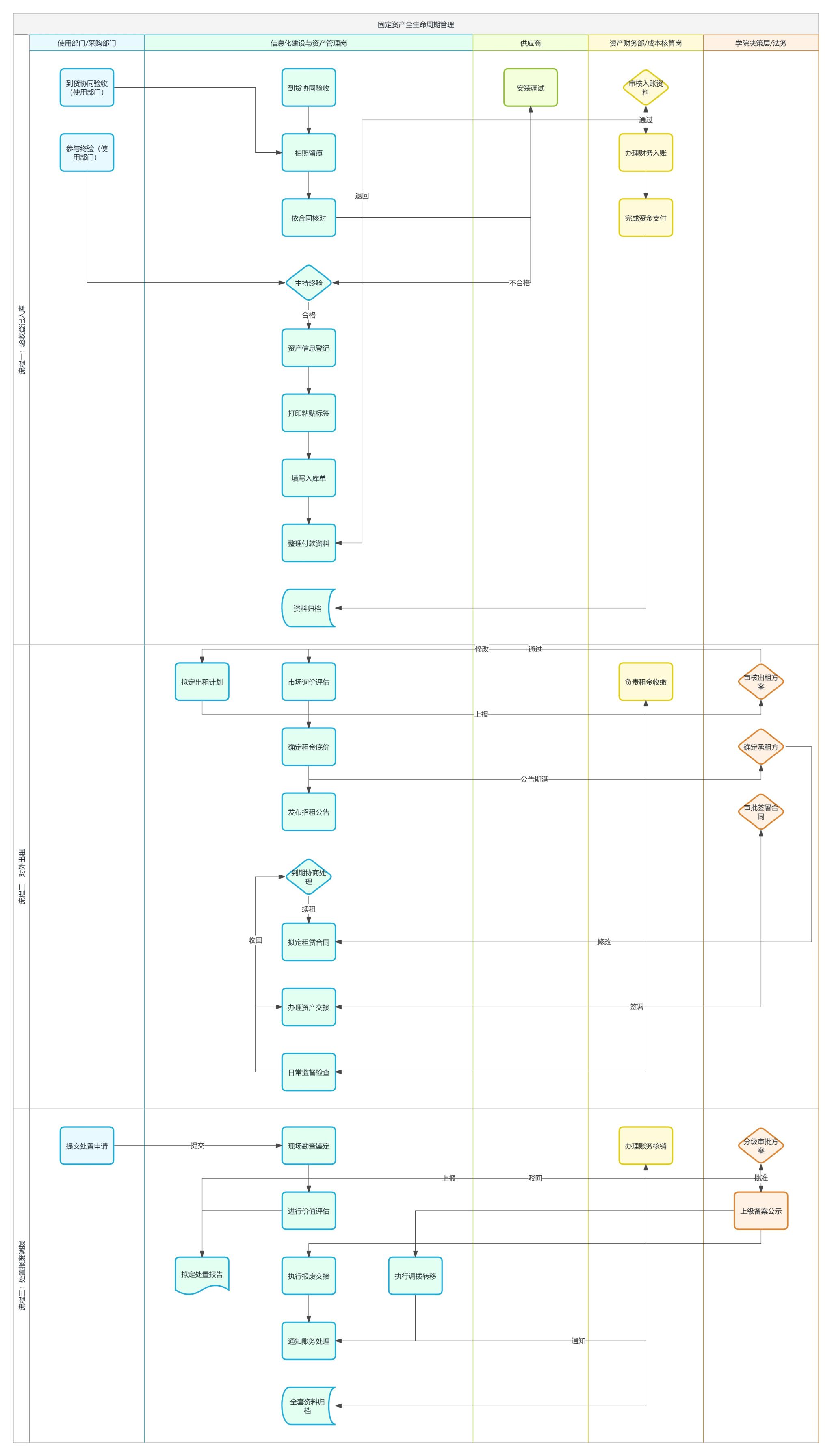
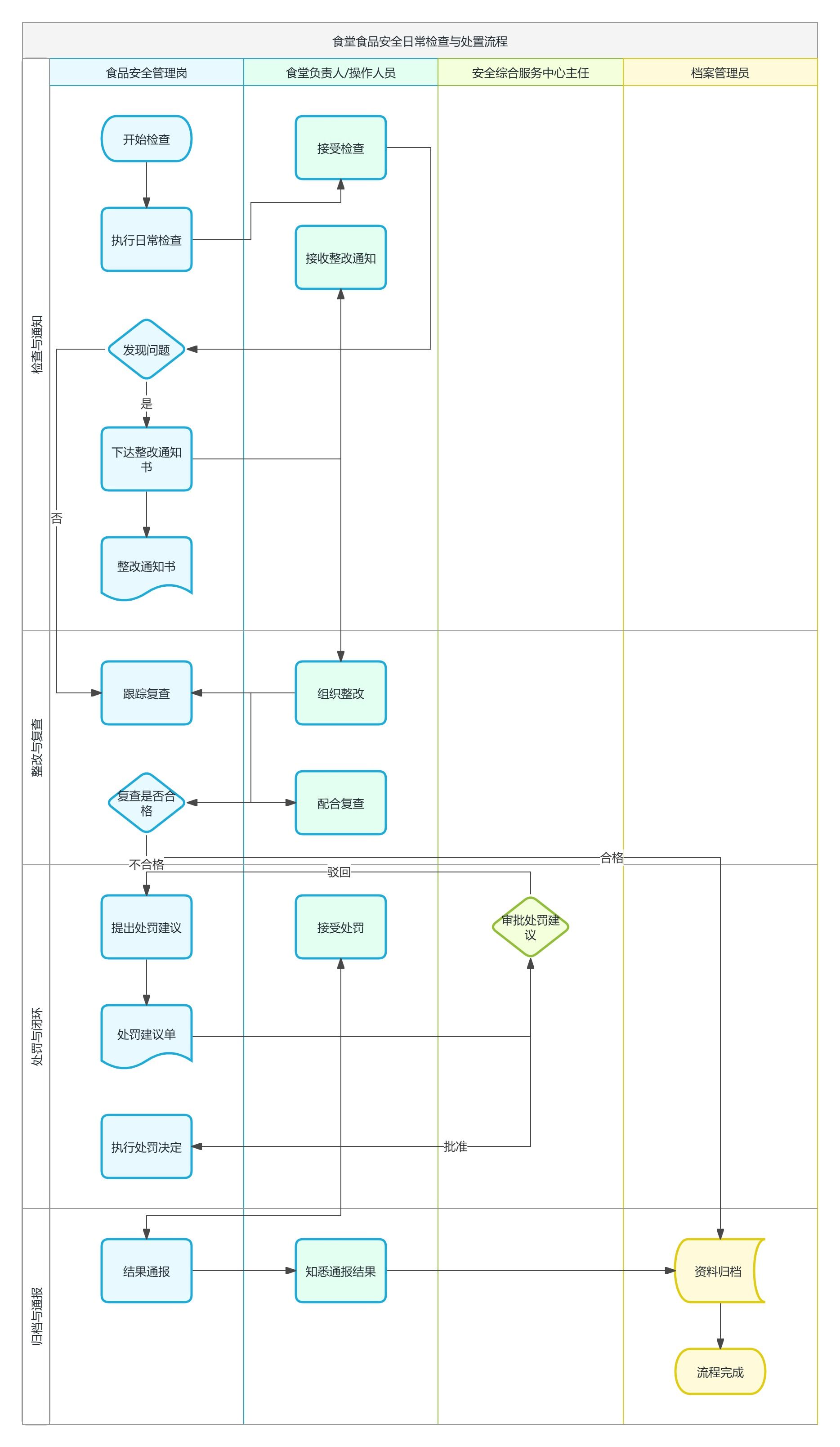
安全综合服务中心业务流程图
发布日期:2026-04-15 17:50
浏览数:次
下一条:以智慧化赋能,让服务更有温度、速度、精度
返回列表