今年会官方网站
加入收藏
首页
今年会官网
学院简介
历史沿革
校园文化
学校领导
组织机构
新闻中心
时政要闻
学院要闻
院部动态
媒体关注
通知公告
人才培养
教学科研
培训鉴定
招生就业
招生信息网
就业信息网
录取查询
专题专栏
清廉学校建设
公共服务
通知公告
通知公告
首页
>
通知公告
> 正文
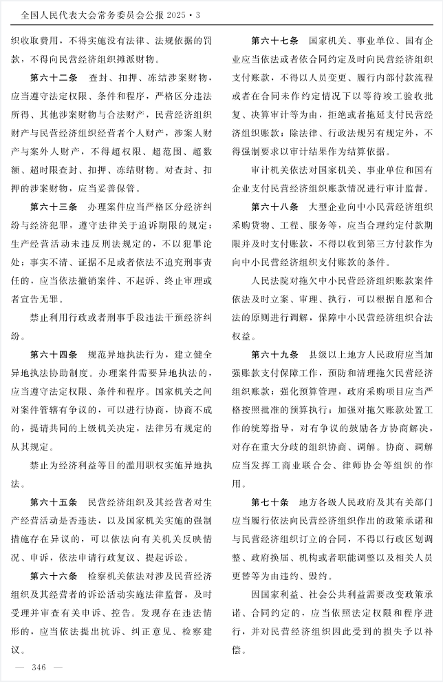
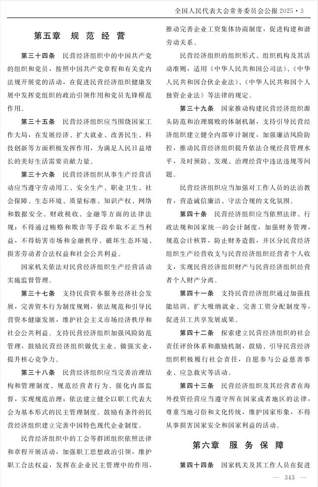
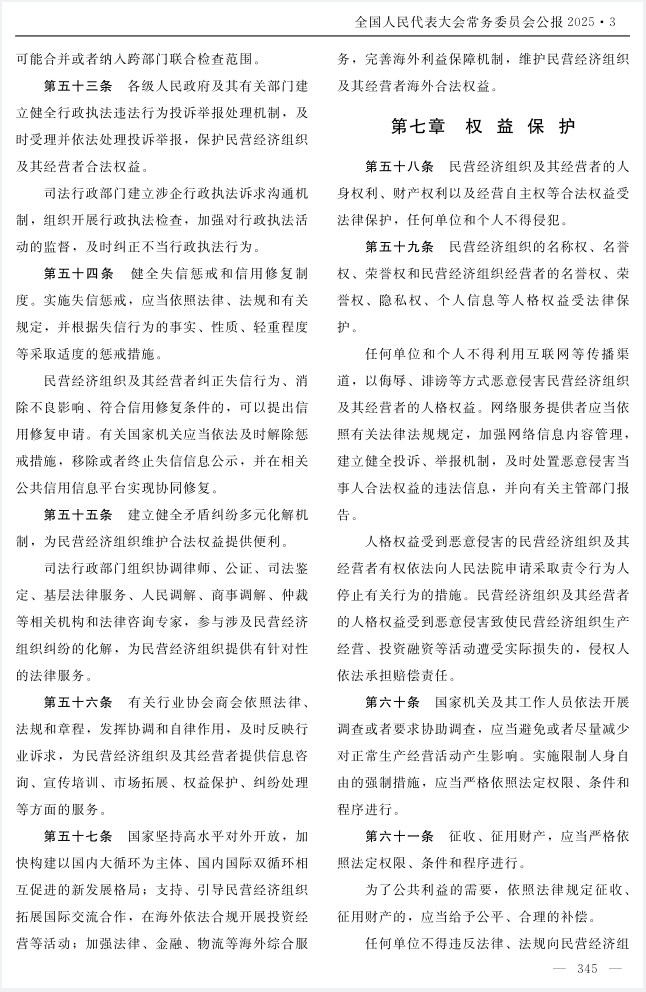
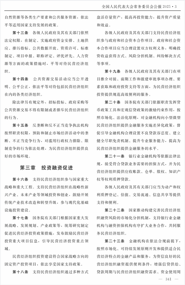
中华人民共和国民营经济促进法
发布日期:2025-06-20 01:10
浏览数:次
上一条:普通高校本专科学生资助政策简介
下一条:今年会官方网站团委关于对2024年度“五四红旗团总支”“五四红旗团支部”“优秀团干部”“优秀团员”拟表彰对象的公示
返回列表